Sequence Diagram Staruml Actor. In this video you will learn about various constru. To zoom out the diagram.

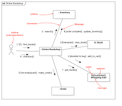
Sequence Diagram is an Interaction diagram which shows the message communication between various Objects. In Sequence Diagram you can use following elements. Select first an element where a new Sequence Diagram to be contained as a child.
Drag on the diagram as the size of Actor.
The Sequence Diagram models the collaboration of objects based on a time sequence. Diagram 다이어그램에서 시퀀스 넘버 보이기. Staruml umlSequence diagrams are sometimes called event diagrams or event scenarios. To create a Sequence Diagram.