Remote Control Ir Blaster Wiring Diagram. This device offers very good advantage to bring all such devices to the home automation control. As shown in the above IR remote control tester circuit we have connected a buzzer and a yellow LED for indication.

The infrared remote control switch is divided into two sections. LED yellow I guess this is the IR LED. Wiring The TE-HTU21D Digital Humidity Sensor.
Because for remote controlling the devices have an IR blaster but in a j7 infrared sensor for IR blaster is not included with it.
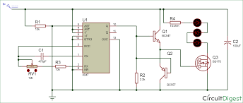
Circuit Diagram and Explanation. May 23rd 2019 Image Info File Name. Wiring the Broadcom APDS 9253 001 Digital RGB IR Light Sensor. The following parts will be required for making the above explained infra red remote control circuit.